最全香港保险公司风云榜,收藏这一篇就行
最全香港保险公司风云榜,收藏这一篇就行
近期,香港保险业务监管局公示了崭新的保险行业数据。在 2023 年,源自内地的访客于香港所支付的保费总额达至 589.71 亿港元,和去年同期相比,急剧增长了 2756.72%,年度增长达到了 27 倍之多,此数字仅亚于 2016 年缔造的 727 亿港元这一历史最高值,而且也超越了疫情暴发前 2019 年的 434 亿港元的水准。


此篇文章,集结了崭新的香港保险公司的排位情形以及主流保险公司的相关介绍。香港保险公司业务的排名:1. 最新的总保费收入排名。
按照总保费收入,也就是整付与年度化保费的综合排位状况,处于前五名的保险公司依序为汇丰人寿、友邦、宏利、保诚以及富通保险。

数据来源:香港保监局
2、最新标准保费排名
依据标准保费收入,即整付乘以 10%后再加上年度化保费来展开排名的话,处于前五之列的保险公司依次为友邦、汇丰人寿、保诚、中银人寿以及中国人寿(海外)。

数据来源:香港保监局
3、保险公司业务排名
按照新单总保费收入的状况,排在前 5 位的香港保险公司分别是富通、宏利、友邦、永明以及富卫。

按标准保费收入,排名前3的保险公司为友邦、富通和永明金融。

4、内地居民投资偏好
以香港保监局提供的有关数据来判断,内地客户购置最多的便是终身寿险(占有率为 54.81%)与重疾险(占有率达 34.18%)。

香港主流保险公司介绍
通常而言,众人皆知的香港保险公司主要包括:香港友邦、香港安盛、香港保诚、香港宏利,以上这四家属于人们熟知的香港保险公司,此外还有富卫保险、永明人寿、中国人寿、富通保险之类的等等。今日就为各位介绍一下香港主流保险公司的状况。
01友邦保险

02
富通保险

03
永明金融

04
宏利保险

05
中银人寿

06
保诚保险

07
安盛保险

08
富卫保险

09
中国人寿(海外)

10
万通保险

11
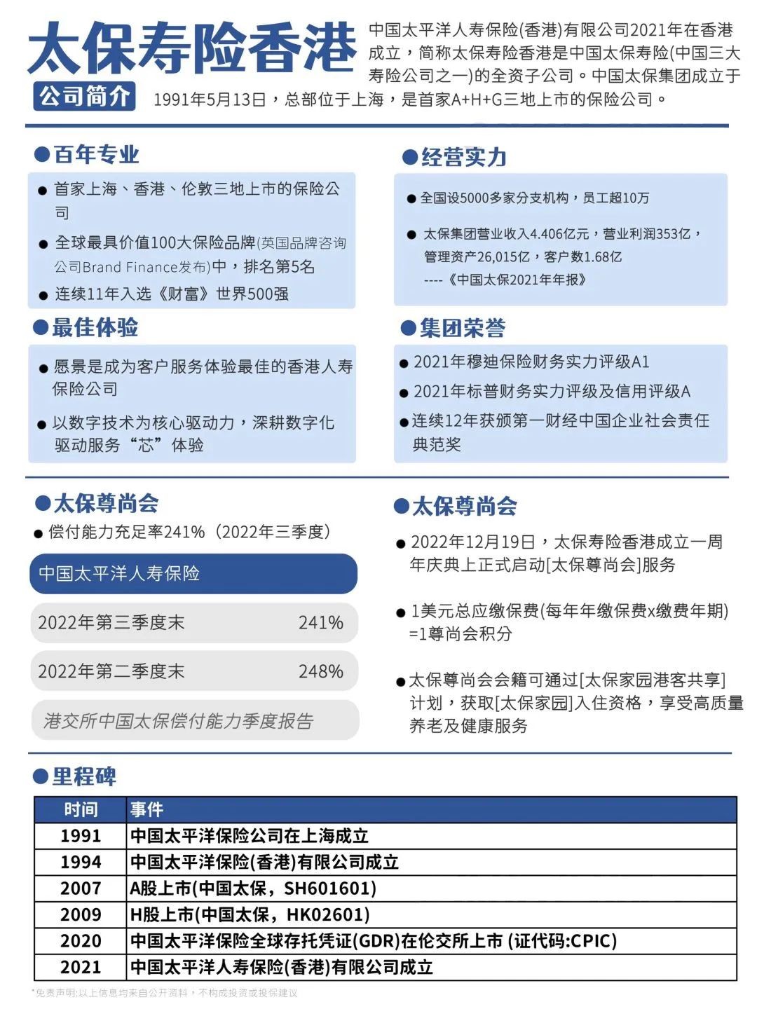
太保寿险

12
忠意人寿

13
安达保险

-
- 皂角刺被称“天丁”,曾卖200元1公斤,现在却卖不动,啥原因?
-
2025-10-10 06:03:03
-
- 辛亥革命中的皖西
-
2025-10-10 06:00:47
-
- 王总怼天怼地,就是不敢怼王闪闪, 一物降一物最近王思聪不说话了
-
2025-10-10 05:58:32
-
- 你不知道的明星冷知识(佘诗曼)
-
2025-10-10 05:56:17
-
- 号称“万方之祖”的桂枝汤,保胃气、调阴阳,畅通心血管有妙用!
-
2025-10-10 05:54:02
-
- 中国之最,海上巨龙。青岛胶州湾大桥成了靓丽的风景线。大美中国
-
2025-10-10 05:51:46
-
- 从“独行”到“共研”,奇瑞2025混动宣言剑指行业标准话语权
-
2025-10-10 05:49:31
-
- “转世人”唐江山:幼时顿悟前世记忆,6岁千里寻到前世故乡
-
2025-10-10 05:47:16
-
- 最高补助8000元!六大类精神障碍者的政策补贴,快来了解
-
2025-10-10 05:45:01
-
- 第58家大型央企: 中国煤炭科工集团有限公司下属上市公司(2家)
-
2025-10-10 05:42:46
-
- 三级片出身的舒淇,照片真的太性感!身材让人看了流口水
-
2025-10-10 05:40:30
-
- 人才企业“双向奔赴” 海阳专场招聘会激发就业新活力
-
2025-10-10 05:38:15
-
- 国际公认的最大最邪恶恐怖主义组织!红色高棉导致170万无辜冤死
-
2025-10-09 12:52:12
-
- 安与骑兵:从巅峰到落寞只用了3年,如今成了夫妻没了事业
-
2025-10-09 12:49:57
-
- 博士韦慧晓:放弃华为工作,对百万年薪没兴趣且44岁成驱逐舰舰长
-
2025-10-09 12:47:41
-
- 贵池:千载诗人地 幸福首善区
-
2025-10-09 12:45:26
-
- 18年污蔑朱军性骚扰,毁掉朱军一生的弦子,最终下场如何?
-
2025-10-09 12:43:11
-
- “吴京”的心酸情史:因穷被3位女友嫌弃,一生只爱谢楠一人……
-
2025-10-09 12:40:56
-
- 过去12年了,还是没想明白,董洁当年为啥要放弃如此优秀的潘粤明
-
2025-10-09 12:38:41
-
- 董力首次公开结婚5年育有2娃,妻子是模特,目前在家当全职太太
-
2025-10-09 12:36:25



男人用嘴巴添女人私处的坏处
在《人民的名义》中,反贪局长侯亮平和纪检组长吕梁哪个级别高?